 |
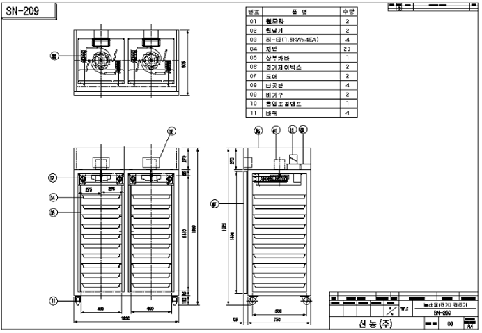
1. SN-209D ¿ÜÇü |
 |
| |
| 2. SN-209D Á¦¿ø |
»ç ¾ç |
´Ü À§ |
ºñ °í |
¿Ü Çü |
Æø |
805mm |
|
±æ ÀÌ |
1260mm |
|
³ô ÀÌ |
1910mm |
|
¼Û dz ±â |
¼ÒºñÀü·Â |
0.4kw |
0.2kwX2EA |
È÷ ÅÍ |
¼ÒºñÀü·Â |
5.6kw |
1.4kw x 4EA |
°Ç Á¶ ·® |
°í Ãß |
100kg |
5kg X 20Ä |
|
* Á¦Ç°ÀÇ Á¦¿øÀº ¼º´ÉÇâ»óÀ» À§ÇØ ´Ù¼ÒÂ÷À̰¡ ³¯¼ö ÀÖ½À´Ï´Ù. |
| |
 |
1. ¿ÜºÎ¸íĪ (SN-209D ¿ë) |
 |
¨ç ÇöÀç¿ÂµµÇ¥½Ã : ÇöÀç¿Âµµ¸¦ Ç¥½ÃÇÑ´Ù.
¨è ¼³Á¤¿ÂµµÇ¥½Ã : ¼³Á¤µÈ ¿Âµµ¸¦ Ç¥½ÃÇÑ´Ù.
¨é ³²Àº½Ã°£Ç¥½Ã : ¼³Á¤µÈ ½Ã°£Áß ³²Àº ½Ã°£À» Ç¥½ÃÇÑ´Ù.
¨ê È÷ÅÍÀÛµ¿·¥ÇÁ : È÷ÅÍÀÛµ¿ ½Ã ·¥ÇÁÁ¡µî.
¨ë ¼Ûdz±âÀÛµ¿·¥ÇÁ : ¼Ûdz±â ÀÛµ¿ ½Ã ·¥ÇÁÁ¡µî.
¨ì Àü¿ø ½ºÀ§Ä¡ : Àü¿ø½ºÀ§Ä¡¸¦ ÄÑÁüÀ¸·Î ÇÏ¸é °ÇÁ¶°¡ ½ÃÀÛµÇ¸ç °úºÎÇϽà Â÷´ÜµÈ´Ù.
¨í °ø±âÈíÀÔ½ºÀ§Ä¡ : ÄÑÁü-Èí±â±¸ ÀÚµ¿À¸·Î ¿°í ´ÝÈû(°íÃß °ÇÁ¶ ½Ã »ç¿ë) ²¨Áü-Èí±â±¸ ¼öµ¿À¸·Î ¿°í ´ÝÈû(°íÃß ÀÌ¿Ü °ÇÁ¶ ½Ã)
¨î ½Ã°£Á¶Àýº¼·ý : ½Ã°£¼³Á¤ ½Ã ÁÂ,¿ì·Î µ¹·Á¼ »ç¿ëÇÑ´Ù.
¨ï ¿ÂµµÁ¶Àýº¼·ý : ¿Âµµ¼³Á¤ ½Ã ÁÂ,¿ì·Î µ¹·Á¼ »ç¿ëÇÑ´Ù.
¨ð ÀÌ»óÈ®ÀÎÇ¥½Ã : ÀÌ»ó¹ß»ý ½Ã ¿¡·¯ ¸Þ½ÃÁö¸¦ Ç¥½ÃÇÕ´Ï´Ù. |
| |
2. ÀÚµ¿ °ø±âÈíÀÔ½ºÀ§Ä¡ÀÇ »ç¿ë |
| * º» Á¦Ç°¿¡´Â ÀÚµ¿ °ø±âÈíÀÔÀåÄ¡(´ïÆÛ)°¡ ¼³Ä¡µÇ¾îÀÖ¾î °íÃß ¹× ÇǰÇÁ¶¹° °ÇÁ¶ ½Ã È¿°úÀûÀ¸·Î »ç¿ëÀÌ °¡´ÉÇÕ´Ï´Ù. |
 |
¨ç °ÇÁ¶±â °ø±â ÈíÀÔ/ ¹èÃâÀÇ ¿ø¸®.
´ïÆÛ°¡ ¿·ÁÀÖÀ» ¶§ °ÇÁ¶±â¿¡ ¼³Ä¡ µÈ ÆÒÀÇ ÈíÀԷ¿¡ ÀÇÇØ ´ïÆÛ¸¦ ÅëÇØ À¯ÀÔ µÈ °ø±â´Â ÆÒ ÁÖÀ§¿¡ ¼³Ä¡ µÈ 2°³ÀÇ È÷Å͸¦ °ÅÃÄ °ÇÁ¶½Ç ÁÂ, ¿ìÀÇ º®À» ÅëÇØ ½Ç³»·Î À¯ÀԵǸç, À̶§ ³»ºÎ¿¡ °ø±â¾ÐÀÌ Çü¼ºµÇ¹Ç·Î ³»ºÎ ¹èÃâ ±¸¸¦ ÅëÇØ ¿ÜºÎ ¹èÃⱸ·Î °ø±â°¡ ºüÁ®³ª°£´Ù.
¨è ÄÁÆ®·Ñ¹Ú½ºÀÇ È÷ÅÍ ON/OFF ½ºÀ§Ä¡¿¡¼ "ON" »óÅ ÀÏ ¶§.
ÇöÁ¦ÀÇ ¿Âµµ°¡ ¼³Á¤¿Âµµ µµ´Þ»óŰ¡ µÇ¸é È÷ÅÍ´Â ÀÚµ¿ ¡°OFF" µÇ¸ç ´ïÆÛ´Â ÀÚµ¿À¸·Î ¿¸®°Ô µÇ°í, ÇöÁ¦ÀÇ ¿Âµµ°¡ ¼³Á¤¿Âµµº¸´Ù ³·Àº »óÅ¿¡¼´Â ´ïÆÛ´Â ÀÛµ¿À» ÇÏÁö ¾Ê°í ´Ý°Ü ÀÖ´Ù.
¨é ÄÁÆ®·Ñ¹Ú½ºÀÇ È÷ÅÍ ON/OFF ½ºÀ§Ä¡¿¡¼ "OFF" »óÅ ÀÏ ¶§.
´ïÆÛ°¡ Ç×»ó ¿·ÁÀÖ´Â »óÅ·ΠÀÖÀ¸¸ç ³»ºÎ°ø±â°¡ Ç×»ó ¹èÃ⠵ȴÙ.
|
| |
3. ¼³Ä¡ ¹× ½Ã°ø °á¼±¹æ¹ý |
 |
Ãâ·ÂºÎ¿¬°á (È÷ÅÍ , ¼Ûdz±â)
È÷ÅÍ¿¬°á - °á¼±Àº È÷ÅÍ´ÜÀÚ À§Ä¡°¡ ¸Â´ÂÁö È®ÀÎÇÑ ÈÄ Å͹̳ΠÀÛ¾÷ ÈÄ ¿¬°áÇÑ´Ù.
À̶§ ¼±ÀÇ »ç¾çÀº ¿ë·®¿¡ ¸Âµµ·Ï »ç¿ëÇϰí ÀÌ»ó ¾øÀ» °æ¿ì ¼öµ¿µå¶óÀ̹ö·Î °ÇÏ°Ô Á¶¿© ÁØ´Ù.
¼Ûdz±â¿¬°á ? ¼Ûdz±â ¿¬°á ½Ã Á¶Àý±â Ãâ·Â´Ü°ú ¹Ýµå½Ã ÀÏÄ¡ÇÑ´Ù. ´Ù¸¥ È÷ÅÍ ¿¬°á ÇÒ °æ¿ì ¿Àµ¿ÀÛ ¿ì·Á°¡ ÀÖÀ¸´Ï ÁÖÀÇÇÏ¿© ÁֽʽÿÀ.
(¼Ûdz±âÀÇ ¿ë·®Àº 1A ÀÌ»ó , ÃÖ´ë 6A ÀÌÇÏÀÇ Á¦Ç°À» »ç¿ë)
¼¾¼ ¿¬°á
¿Âµµ¼¾¼ - °ÇÁ¶±â¿¡ ºÎÂøµÇ¾î ÀÖ´Â ¿Âµµ °¨Áö¿ë ¼¾¼¸¦ ¿Âµµ¼¾¼ ´ÜÀÚ¿¡ ¿¬°áÇÑ´Ù. (¿¬°á ÈÄ ¼±ÀÌ ºüÁöÁö ¾Êµµ·Ï ´Ù½Ã °ÇÏ°Ô Á¶ÀδÙ.)
°ú½Â¼¾¼ - °ÇÁ¶±â¿¡ ºÎÂøµÇ¾î ÀÖ´Â °ú½Â ¹æÁö ¼¾¼¸¦ °ú½Â ¼¾¼ ´ÜÀÚ¿¡ ¿¬°áÇÑ´Ù. (¿¬°á ÈÄ ¼±ÀÌ ºüÁöÁö ¾Êµµ·Ï ´Ù½Ã °ÇÏ°Ô Á¶ÀδÙ.)
°æº¸±â ºÎÂø
°æº¸±â´Â ¿É¼Ç »ç¾çÀ¸·Î Á¦ÀÛÇÒ °æ¿ì 220V Á¦Ç°À» ±¸¸ÅÇϼż °æº¸±â ´ÜÀÚ¿¡ ¿¬°áÇÏ¿© ÁÖ½Ã¸é µË´Ï´Ù.(¿Àµ¿ÀÛ ¹× ÈÀçÀÇ À§Çè ¿ì·Á)
# À§ ÀÛ¾÷ ½Ã ¹Ýµå½Ã ¼öµ¿ µå¶óÀ̹ö¸¦ »ç¿ëÇÏ¿© °ÇÏ°Ô Á¶¿©ÁÖ¾î¾ß ÇÕ´Ï´Ù.
# Á¶Àý±â Àü¸é º¸µåºÎ¿Í Èĸ麸µåºÎÀÇ ¿¬°á¼±ÀÌ ºüÁöÁö ¾Êµµ·Ï ÇÑ´Ù.
|
| |
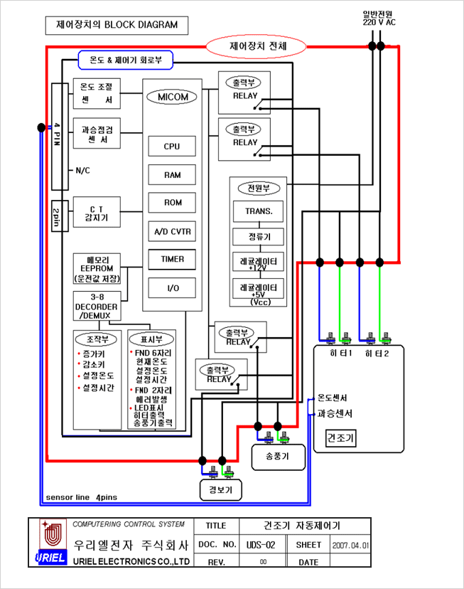
| 4. ¼ÒÇÁÆ®¿þ¾î ¼¼ºÎµ¿ÀÛ |
¼³Á¤¹üÀ§
½Ã°£¼³Á¤ - ÃÖ¼Ò 0½Ã°£ ~ ÃÖ´ë 99½Ã°£ ±îÁö ÁöÁ¤ º¯°æ µîÀÌ °¡´ÉÇÏ´Ù.
(0½Ã°£Àº OFFÀ̸ç, 99½Ã°£ ÀÌ»óÀÇ °æ¿ì Ç¥½Ãâ¿¡ ¡±-¡± Ç¥½Ã°¡ ¿òÁ÷ÀÌ¸ç °è¼Ó µ¿ÀÛÇÑ´Ù. (ŸÀÌ¸Ó ½Ã°£ µ¿ÀÛ ¿Ï·á ÈÄ Ãß°¡ 10ºÐ µ¿¾È µ¿ÀÛÇÑ´Ù.)
¿Âµµ¼³Á¤ - (-5¡É~99¡É) ±îÁö ¼³Á¤ÀÌ °¡´É, ÇöÀç¿Âµµ´Â (-9¡É ~ 99¡É) Ç¥½ÃÇÑ´Ù. ¿¡·¯ ¸Þ½ÃÁö º¯°æÇÔ. (»ç¿ëÀÚ°¡ ½±°Ô ¾Ë ¼ö ÀÖµµ·Ï ¼ýÀڷΠǥ½Ã)
´ÙÀ̾óµ¿ÀÛ
¼³Á¤¿Âµµ ´ÙÀ̾ó (¿øÇÏ´Â ¿Âµµ¸¦ ¼³Á¤ÇÒ ¶§ »ç¿ëÇÑ´Ù. (-5¡É ~99¡É) ¹üÀ§³»ÀÇ ¿Âµµ°¡ ¼³Á¤ °¡´É ÇÏ´Ù. ½Ã°£¼³Á¤ ´ÙÀ̾ó (È÷ÅÍÀÇ µ¿À۽ð£À» ¼³Á¤ÇÒ ¶§ »ç¿ëÇÑ´Ù. (0½Ã°£ ~ 99½Ã°£) ¹üÀ§³»ÀÇ ½Ã°£¼³Á¤ÀÌ °¡´É ÇÏ´Ù.
-½Ã°£¼³Á¤ ´ÙÀ̾óÀº ÇÑ ¹ÙÄû 24´Ü°èÀÇ ¹üÀ§°¡ µ¿ÀÛÇÑ´Ù.
¼Ûdz±âµ¿ÀÛ
¼Ûdz±â ºÎÇÏ´Â 10A ¸±·¹À̸¦ »ç¿ëÇÏ¿´À¸¸ç , ÃÖ¼Ò 1A ÀÌ»óÀÇ ¼Ûdz±â¸¦ ¼³Ä¡ÇÏ¿©¾ß ÇÑ´Ù.(1A ÀÌÇÏÀÇ °æ¿ì ¼Ûdz±â¿¡·¯ ¹ß»ýÀÇ À§ÇèÀÌ ÀÖ´Ù.¼Ûdz±â »óÅ´ CT (Àü·ù°¨Áö±â) ¸¦ ÅëÇÏ¿© ½ÅÈ£°¡ Àü´ÞµÇ¸ç, ¸ðµç È÷ÅÍ µ¿ÀÛÀº ¼Ûdz±â°¡ µ¿ÀÛÇÏ´Â »óÅ¿¡¼¸¸ °¡´ÉÇÏ´Ù. ¼Ûdz±â µ¿ÀÛÀº ¼³Á¤µÈ ½Ã°£ µ¿¾È(È÷Å͵¿ÀÛ ½Ã°£) µ¿¾È µ¿ÀÛÇϸç , È÷ÅÍ µ¿ÀÛÀÌ Á¾·áµÈ ÈÄ¿¡µµ 10ºÐ°£ µ¿ÀÛ ÈÄ Á¾·áÇÑ´Ù.
Á¶Àý±âµ¿ÀÛ¿ø¸®
¿Âµµ Á¶Àý±â¿¡ ºÎÂø µÈ ¿Âµµ°¨Áö ¼¾¼¿¡ ÀÇÇØ µ¿ÀÛÇϸç, È÷ÅÍÀÇ Ãâ·ÂÀÌ ONµÇ·Á¸é ¹Ýµå½Ã ŸÀÌ¸Ó µ¿À۽ð£ÀÌ ON »óÅÂÀ̾î¾ß Çϸç, ¼Ûdz±âÀÇ ½Ã°£ µ¿ÀÛÀÌ Á¾·á µÈ °æ¿ì´Â ¾î¶°ÇÑ °æ¿ì¿¡µµ µ¿ÀÛÇÏÁö ¾Ê´Â´Ù.
ŸÀÌ¸Ó µ¿ÀÛ ½Ã°£µ¿¾È ¿Âµµ°¨Áö ¼¾¼¿¡ ÀÇÇÑ ¿Âµµ¸¦ È®ÀÎ ÈÄ ¼³Á¤¿Âµµ¿¡ µµ´Þ ÇÒ ¶§±îÁö È÷ÅÍ Ãâ·ÂÀº °è¼ÓµÇ¸ç, ¼³Á¤¿Âµµ¿¡ µµ´ÞÇϸé È÷ÅÍ Ãâ·Âµµ OFFµÈ´Ù.ÀÌ·¯ÇÑ µ¿ÀÛÀ» ¹Ýº¹ÇÏ¸ç ¼³Á¤ ½Ã°£µ¿¾È ¼³Á¤¿Âµµ¸¦ À¯ÁöÇÏ¿© ÁØ´Ù.
ŸÀ̸ÓÁ¾·á 10ÃÊÀü ºÎÀú°¡ 3ȸ ¹ß»ýÇϸç, È÷ÅÍ Á¾·á ÈÄ¿¡µµ ¼Ûdz±â´Â 10ºÐ µ¿¾È µ¿ÀÛÇÏ¿© ³»ºÎÀÇ ¿À» Á¦°ÅÇÏ¿© ÁØ´Ù.
¿¡·¯ ¹ß»ý µîÀÇ °æ¿ì ¹«Á¶°Ç È÷ÅÍÃâ·ÂÀº Â÷´ÜµÇ°í ¼Ûdz±â´Â µ¿ÀÛÇϹǷΠÈÀç ¹ß»ý µîÀ» »çÀü¿¡ Á¦°ÅÇÏ¿´½À´Ï´Ù.
|
| |
| 5. ¿¡·¯¸Þ½ÃÁö ¹ß»ý ¹× ¿øÀÎ |
¸Þ½ÃÁöÇ¥½Ã ¼Ûdz±â ¿¡·¯¹ß»ý (È÷ÅÍ,¼Ûdz±â Ãâ·ÂÂ÷´Ü)
(¼Ûdz±âÀÚü¹®Á¦,ºÎÇÏ¿¬°á´Ü¼±µîÀǰæ¿ì¹ß»ýÇÑ´Ù) |
 |
°è¼ÓÀú¿Â¿¡·¯¹ß»ý(È÷ÅÍÃâ·ÂÂ÷´Ü)
(È÷ÅÍ ºÎÇÏÃø¿¡ Ãâ·ÂÀÌ ÁøÇàµÇ°í ÀÖÀ¸³ª 2½Ã°£ µ¿¾È
¿Âµµ°ªÀÌ »ó½ÂÇÏÁö ¾Ê´Â °æ¿ì) |

|
°è¼Ó°í¿Â¿¡·¯¹ß»ý(È÷ÅÍÃâ·ÂÂ÷´Ü)
(È÷ÅÍ ºÎÇÏÃø¿¡ Ãâ·ÂÀÌ ÁøÇàµÇÁö ¾Ê´Â »óÅ¿¡¼ 30ºÐ
µ¿¾È ¿Âµµ°ªÀÌ ÇϰÇÏÁö ¾Ê´Â °æ¿ì) |
 |
¿Âµµ¼¾¼ÇÕ¼±¹ß»ý(È÷ÅÍÃâ·ÂÂ÷´Ü)
(¿Âµµ °¨Áö¼¾¼ÀÇ ¼îÆ®Çö»ó, ȤÀº ¿¬Àå ½Ã ¿ÜºÎ¿¡
³ëÃâµÇ¾î ´©ÀüÀÌ ¹ß»ý ÇÒ °æ¿ì Ç¥½ÃµÈ´Ù.) |
 |
¿Âµµ¼¾¼´Ü¼±¹ß»ý(È÷ÅÍÃâ·ÂÂ÷´Ü)
(¿Âµµ °¨Áö¼¾¼ÀÇ ´Ü¼±Çö»ó, ȤÀº ¿¬Àå ½Ã ¿ÜºÎ¿¡
³ëÃâµÇ¾î ´©ÀüÀÌ ¹ß»ý ÇÒ °æ¿ì Ç¥½ÃµÈ´Ù) |
 |
°ú½Â¼¾¼¿¡·¯¹ß»ý(È÷ÅÍÃâ·ÂÂ÷´Ü)
(°ú½Â ¿Âµµ¼¾¼ ¼³Ä¡, °ú½Â¼¾¼ ºÎÀ§ÀÇ ¿Âµµ°¡ ¼³Á¤
°ú½Â°ªÀ» ÃʰúÇÑ °æ¿ì Ç¥½ÃµÈ´Ù.)
(°ú½Â¼¾¼ ¿¬Àå µîÀÇ °æ¿ì ÇÕ¼±, ¿ÜºÎ¿¡ ³ëÃâµÇ¾î
´©ÀüÀÌ ¹ß»ýµÇ´Â °æ¿ì Ç¥½ÃµÈ´Ù.)
# ¿¡·¯¸¦ (ºÎÀúÀ½) ÇØÁ¦ ÇϰíÀÚ ÇÒ °æ¿ì È÷Åͽð£À» O À¸·Î ¼³Á¤ÇÏ¸é ºÎÀúÀ½ÀÌ µ¿ÀÛÇÏÁö ¾Ê´Â´Ù. |
 |
|
| |
 |
°íÃß°ÇÁ¶
*°ÇÁ¶ Á¶ÀÛÀº ¼öÈ®ÇÑ °íÃßÀÇ »óŸ¦ º¸¾Æ¼ ±×¿¡ ¾Ë¸ÂÀº ¿Âµµ¿Í ½Àµµ¸¦ Á¶ÀýÇØ¾ß ÇÕ´Ï´Ù.
¿ÂµµÁ¶Àý ¹× Ç¥ÁØ »ç¾çÀº ¾îµð±îÁö³ª Âü°í·Î¸¸ »ç¿ëÇÏ¿© ÁÖ½Ã±æ ¹Ù¶ø´Ï´Ù.
ƯÈ÷ °ÇÁ¶ ½Ã°£Àº °íÃßÀÇ Ç°Á¾(µÎ²²°¡ °¢±â ´Ù¸§), »êÁö ȯ°æ¿¡ µþ¶ó ´Þ¶óÁý´Ï´Ù.
¨ç¼öÈ®
¨± °¡´ÉÇÑ ¾ÆÄ§À̽½ÀÌ °ÈÈù ÈÄ ¹°±â°¡ ÀûÀº »óÅ¿¡¼ ¼öÈ®ÇϽʽÿÀ.
¨² ÇÑ °ÇÁ¶½Ç¿¡ ¾Ë¸Â°Ô µé¾î°¥ ¼ö ÀÖ´Â Àû´çÇÑ ¾çÀ» ¼öÈ®ÇÏ´Â °ÍÀÌ È¿°úÀûÀÔ´Ï´Ù.
¨è°ÇÁ¶ Àü °ÇÁ¶±â Á¡°Ë
¨±ÈíÀÔ±¸ ´ÚÆ®¸¦ ´Ý¾Æ °ÇÁ¶½ÇÀ» ¿ÏÀüÈ÷ ¹ÐÆóÇÏ¿© ÁֽʽÿÀ.
¨²°ÇÁ¶½Ç³»¿¡ Àû´ç·®ÀÇ °íÃ߸¦ ä¹Ý¿¡ ´ã¾Æ ³Ö¾î ÁֽʽÿÀ.
(8kg/°³´ç)
¨é°ÇÁ¶½Ç ÅõÀÔ
¨±°úÁßÇÑ ÅõÀÔÀº ÇÇÇϽʽÿÀ.
- °ÇÁ¶Ç¥ÁØ·® ÀÌ»ó °ÇÁ¶¹°À» ÅõÀÔÇÏ¸é °ÇÁ¶°¡ ºÒ·®ÇÒ »Ó ¾Æ´Ï¶ó °ÇÁ¶ ±â°£µµ ±æ¾îÁö¸ç °ÇÁ¶¹°ÀÇ Ç°Áúµµ
ÀúÇϵ˴ϴÙ.
¨²±ÕÀÏÇÏ°Ô ÅõÀÔÇÏ¿© ÁֽʽÿÀ.
- °íÃ߸¦ »óÀÚÀ§¿¡ ¿Ã·Á³õÀ» ¶§ °íÀú°¡¾øÀÌ ±ÕÀÏÇÏ°Ô °í¸£°Ô Æì¼ ´ú µé¾î°¡Áö ¾Êµµ·Ï ÇϽʽÿÀ.
¨³¹°±â¸¦ Á¦°ÅÇÑ ÈÄ¿¡ ÅõÀÔÇϸç,¶ÇÇÑ ¹°±â°¡ ÀÖ´Â °íÃß´Â ¾à 3½Ã°£ Á¤µµ 20¡É·Î ³õ°í ¹°±â¸¦ Á¦°ÅÇϽŠÈÄ,
65~70¡É°í¿Â¿¡¼ 7~8½Ã°£ ÀÛµ¿ ÈÄ ¹® À» ¿°í °íÃß »óŸ¦ È®ÀÎÇϽŠÈÄ,
°ø±â À¯ÀÔ±¸ ¹®À» ¿°í 50~55¡É¿¡¼ ¾à 30½Ã°£ °ÇÁ¶ ½Ã۸é ÁÁÀº »ö»óÀÇ °íÃß·Î °ÇÁ¶ µË´Ï´Ù. |
| |
 |
1.°ÇÁ¶±â ¼³Ä¡
? ¹è¼±À» ¿¬°áÇÒ ¶§³ª ÄÁÆ®·Ñ ¹Ú½º Á¡°Ë ½Ã´Â ¹è¼±¿ë Â÷´Ü½ºÀ§Ä¡¸¦ ³»¸® ½Ê½Ã¿À.
? ¹è¼± ¿¬°áÀº Á¤ÇØÁø ´ë·Î ÇÏ¿© ÁֽʽÿÀ.
(¹è¼±ÀÌ ¹Ù²î¸é ÄÁÆ®·Ñ¹Ú½º ¹è¼±ÀÌ Å¸¹ö¸®°í ÈÀçÀÇ À§ÇèÀÌ ÀÖ½À´Ï´Ù.)
? ¼Ûdz±â ¸ðÅÍÀÇ Á¤°Ý Àü¾ÐÀ» ¹Ýµå½Ã È®ÀÎÇϽʽÿÀ.
? ³ó¾÷¿ë °ÇÁ¶±â¸¦ Èë¹Ù´Ú¿¡ ¼³Ä¡ÇÒ ¶§¿¡ ¹Ýµå½Ã º®µ¹, ºí·Ï µî ¹Þħ¸ñ À§¿¡ ¼³Ä¡ÇÏ¿© »ç¿ëÅä·Ï ÇÕ´Ï´Ù.
? ¹Ù´Ú¿¡ ¹°ÀÌ °íÀÌÁö ¾Ê°í °ÇÁ¶ÇÑ °÷¿¡ ¼³Ä¡ÇϽʽÿÀ.
? ±â°èÀÇ °¨Àü»ç°í ¹æÁö¸¦ À§ÇÏ¿© ¾î½º ºÀÀ» ÇÊÈ÷ ¼³Ä¡ÇϽʽÿÀ.
? ±â°èÀÇ ´©Àü»ç°í ¹æÁö¸¦ À§ÇÏ¿© ´©ÀüÂ÷´Ü±â¸¦ ¼³Ä¡ÇϽʽÿÀ.? ±â°è°¡ °íÀå ³ °æ¿ì ÀÓÀÇ·Î ºÐÇØ, Á¶¸³ÇÏÁö ¸¶½Ê½Ã¿À.
2.°ÇÁ¶±â º¸°ü
? »ç¿ë ÈÄ¿¡´Â °¢ ºÎºÐÀ» ±ú²ýÀÌ Ã»¼ÒÇϽʽÿÀ.
? °íÀå ³ ºÎºÐÀÌ ÀÖÀ¸¸é Á¡°ËÇÏ¿© Á¶Ä¡¸¦ ÃëÇϽʽÿÀ.
? °ÇÁ¶±â »ç¿ë ÈÄ Àå±â°£ º¸°üÇҽà ´Â ±â°è ¹Ø¿¡ °¢¸ñÀ̳ª ´Ü´ÜÇÑ µ¹·Î ³ô°Ô ¹ÞÄ¡°í, ±â°èÄ¿¹ö¸¦ ¾º¿ö¼ º¸°üÇϽʽÿÀ.
? ¹ø°³°¡ ½ÉÇÒ ¶§´Â ±â°èÀÇ Àü¿øÀ» Â÷´ÜÇÏ¿© ÁֽʽÿÀ.
? Á÷»ç±¤¼±ÀÌ ´êÁö ¾Êµµ·Ï ÁÖÀÇ ÇϽʽÿÀ.
# ¹«ÀÚ°ÝÀÚ¿¡ ÀÇÇÑ °ÇÁ¶±â ¼ö¸®´Â ¶Ç ´Ù¸¥ °íÀåÀ» ¹ß»ý½Ãų ¼ö ÀÖÀ¸¹Ç·Î »ï°¡ ÁֽʽÿÀ
|
| |
 |
¼ø¼ |
ǰº° |
Ç¥ÁØÀûÁ¤¿Âµµ |
½Ã°£ |
ºñ°í |
| 1 |
°íÃß |
30~65 |
35~48 |
¿Ç³ |
| 2 |
Ç¥°í¹ö¼¸ |
35~45 |
|
¿Ç³ |
| 3 |
º¸¸® |
55 |
|
¿Ç³ |
| 4 |
°ÇÆ÷µµ |
35~55 |
18 |
¿Ç³ |
| 5 |
µµ¶óÁö |
35~55 |
72 |
¿Ç³ |
| 6 |
°ù°¨ |
30 |
|
¿Ç³ |
| 7 |
ȍȕ |
30~50 |
|
¿Ç³ |
| 8 |
´ç±Í |
30~55 |
|
¿Ç³ |
| 9 |
Ȳ±â |
30~55 |
|
¿Ç³ |
| 10 |
À²¹« |
30~55 |
16 |
¿Ç³ |
| 11 |
õ±Ã |
30~55 |
|
¿Ç³ |
| 12 |
±¸±âÀÚ |
30~55 |
24 |
¿Ç³ |
| 13 |
ÁöȲ |
30~55 |
|
¿Ç³ |
| 14 |
õ¸¶ |
30~55 |
|
¿Ç³ |
| 15 |
´Ù½Ã¸¶ |
25~35 |
|
¿Ç³ |
| 16 |
¹Ì¿ª |
50 |
|
¿Ç³ |
| 17 |
¿À¡¾î |
30~45 |
|
¿Ç³ |
| 18 |
´ëÃß |
50 |
|
¿Ç³ |
| 19 |
¸ÞÁÖ |
40 |
|
¿Ç³ |
| 20 |
û±¹Àå |
40 |
|
¿Ç³ |
| 21 |
¸êÄ¡ |
50 |
|
¿Ç³ |
| 22 |
¹«¸»·©ÀÌ |
35~60 |
|
¿Ç³ |
| 23 |
È£¹Ú |
35~55 |
|
¿Ç³ |
| 24 |
º |
30~50 |
|
¿Ç³ |
| 25 |
³ìÂ÷ |
35~50 |
|
¿Ç³ |
|
* »ó±â ¿Âµµ Ç¥´Â ¿ÜºÎ ¿Âµµ ¹× ȯ°æ¿¡ ÀÇÇÏ¿© Â÷À̰¡ ÀÖÀ» ¼ö ÀÖÀ½ |
| |
 |
|
ÁÖ¼Ò |
»óÈ£ |
ÀüȹøÈ£ |
°æ±âµµ |
ÀÎõ½Ã °È±º ±³µ¿¸é ´ë·æ¸® |
Àå±âö |
011)9094-9798 |
ÃæÃ»ºÏµµ |
±«»ê±º ±«»êÀ¾ µ¿ºÎ¸® |
ÀÌź¸ |
011)519-8597 |
ÃæÃ»³²µµ |
ºÎ¿©±º ±¸·æ¸é ž縮 |
¹Ú½ÂÁ¶ |
011)525-7465
041)834-7752 |
žȱº žÈÀ¾ µ¿¹®¸® |
ÀÌ»óö |
011)817-7453 |
°øÁֽà ¿À°îµ¿ |
ÁÖ°ü½Ä |
011)402-5294
041)853-5294 |
±Ý»ê±º ±Ý¼º¸é ÇϽŸ® |
¹Ú³²¿µ |
017)402-5220
041)753-5220 |
°¿øµµ |
Ⱦ¼º±º Ⱦ¼ºÀ¾ |
¹Ú°©½Ä |
011)827-6651 |
°æ»óºÏµµ |
»óÁֽà ³²Àûµ¿ |
½Åµ¿±â |
011)514-2098
054)532-3550 |
ºÀȱº »ó¿î¸é°¡°î1¸® |
¿ÕÁ¤¿ø |
010)7475-8905
080)315-3300 |
¹®°æ½Ã »ê¾ç¸é ´Ü°î¸® |
ÇÑ»óÇÏ |
019)534-9557
054)555-9557 |
°æÁֽà ¾È°À¾ ¾ç¿ù5¸® |
Á¤¹®¸ð |
011)525-6069
054)762-1702 |
¿ïÁø±º ±Ù³²¸é ¼ö°î2¸® |
ÀÌÁ¦½Ä |
011)536-2852
054)782-4437 |
°æ»ó³²µµ |
±èÇØ½Ã ³»µ¿ |
±è»ïÁß |
011)576-1956 |
¸¶»ê½Ã Áøµ¿¸é ¿äÀ帮 |
¾ÈÈ£ÀÍ |
011)9588-1617
055)271-3526 |
Çϵ¿±º Çϵ¿À¾ À¾³»¸® |
ÃÖâÀÎ |
016)588-8948
055)-942-8948 |
ÀǼº±º |
ÀÌ¿ì±Ù |
016)9592-1011 |
Àü¶óºÏµµ |
º¸¼º±º ¹ú±³À¾ ¹ú±³¸® |
¾È¼ººÀ |
011)9853-3587
061)858-2520 |
±èÁ¦½Ã ¿Á»êµ¿ |
Á¤°©Áø |
011)673-4503
063)542-4503 |
ÀӽDZº ¿À¼ö¸é ¿À¾Ï¸® |
ÃÖ¸ù±â |
011)811-6538
063-642-2291 |
ÀüÁֽà ¿À³ª»ê±¸ Æòȵ¿1°¡ |
¹ÚÁ¾È£ |
010)4658-1616
063)228-8858 |
|
| |
 |
 |
| |
 |
| |
 |
| |
 |
 |
| |
¹øÈ£ |
ǰ ¸í |
¼ö·® |
ºñ °í |
¹øÈ£ |
ǰ ¸í |
¼ö·® |
ºñ °í |
| 1 |
°ÇÁ¶±â ¸öü |
1 |
|
12 |
Ÿ°øÆÇ |
4 |
|
| 2 |
°ÇÁ¶½Ç ¹® |
2 |
|
13 |
ä¹Ý |
20 |
|
| 3 |
»óºÎÁ¡°Ë ¹® |
1 |
|
14 |
°¡À̵å |
4 |
|
| 4 |
Á¶ÀÛÆÇ³Ú |
1 |
|
15 |
´öÆ®ÆÇ |
4 |
|
| 5 |
ÈíÀÔ°ü |
2 |
|
16 |
È÷Å͹ڽº |
2 |
|
| 6 |
ÈíÀÔÁ¶ÀýÆÇ |
2 |
|
17 |
È÷ÅͰíÁ¤ÆÇ |
4 |
|
| 7 |
´ïÆÛ ¼³Ä¡¹Ú½º |
2 |
|
18 |
È÷ÅÍ |
6 |
±¸¸Å |
| 8 |
´ïÆÛ ÀÛµ¿ÀåÄ¡ |
2 |
|
19 |
¼Ûdz°¡À̵å |
2 |
|
| 9 |
¹è±â±¸ Ä«¹Ù |
1 |
|
20 |
¼Ûdz³¯°³ |
2 |
|
| 10 |
»óºÎÄ«¹Ù |
1 |
|
21 |
¼Ûdz±â°íÁ¤ÆÇ |
2 |
|
| 11 |
¹ÙÄû |
4 |
±¸¸Å |
22 |
¼Ûdz¸ðÅÍ |
2 |
±¸¸Å |
|
| |
 |
| |
 |
| |
 |
 |
| |
|